【关注贵州省疫情通知最新,贵州省疫情消息】

作者: 南城 · 2026-02-26 · 日常新闻 · 阅读 13

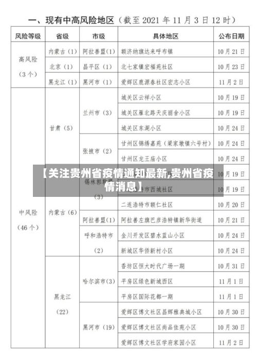
贵州发布入黔人员健康监测10提示

〖壹〗、特定旅居史的隔离要求:如果7日内曾有过西藏 、新疆旅居史,抵黔后须落实“3天集中隔离 + 4天居家健康监测”;如果7日内有海南、四川成都旅居史 ,抵黔后须落实“3天居家健康监测”。

【关注贵州省疫情通知最新,贵州省疫情消息】-第1张图片

〖贰〗、《关于调整来黔西人员健康管理措施的通告》来黔西人员应主动了解最新疫情防控政策,并提前通过“贵州健康码 ”小程序和电话等方式向目的地村委会报备,自驾车辆的还须登记车辆信息 ,抵达后进行分类管控 。

【关注贵州省疫情通知最新,贵州省疫情消息】-第2张图片

〖叁〗 、除疫情重点地区和中高风险区外,省外其他有本土疫情报告且存在社区传播风险的地级市入黔人员,实行严格的“3天居家健康监测+4天自我健康监测+5次核酸检测”。

【关注贵州省疫情通知最新,贵州省疫情消息】-第3张图片

〖肆〗、【法律分析】中高风险地区来(返)黔人员: 14 天集中隔离+ 14 天居家健康监测+ 12 次核酸检测。中高风险地区及暂未调整风险等级但有本土阳性感染者报告地(以下简称本土感染者报告地)所在县(市、区 、旗)(直辖市为街道 ,下同)来(返)黔人员:入黔后三天两检 。

贵州遵义新增1例核酸检测阳性人员!

021年10月24日,贵州遵义新增1例新冠肺炎确诊病例(轻型),为当日确诊病例3的密切接触者 ,系其妻子,核酸检测结果阳性后已闭环转运至省将军山医院隔离治疗。新增病例详情性别与年龄:女性,66岁。居住地:遵义市汇川区仁和苑 。关系:当日确诊病例3的妻子 ,为密切接触者。活动轨迹:10月18日:与打完麻将回家的确诊病例3共同生活 ,未外出。

0月18日,陕西西安新增6例确诊和1例无症状,与上海夫妻同行的另外6人核酸检测结果也呈阳性 ,8人旅行团全部感染 。传播链延长:10月19日,北京市丰台区报告1例甘肃来京人员新冠病毒核酸检测阳性,为宁夏病例艾某某的密切接触者 ,艾某某也是“西部游”8人团成员之一。

022年10月9日,接遵义市卫生健康局报告,湄潭县1名集中隔离管控人员新冠病毒核酸检测结果异常。接报后 ,党委政府高度重视,迅速响应,立即启动应急处置机制 ,有序开展流调溯源、核酸筛查、隔离观察 、环境消杀等各项工作 。

嘉兴海宁:3月11日晚,海宁市在集中隔离点隔离人员样本中检出1例新冠肺炎阳性病例,该病例为杭州余杭区仁和街道顺丰员工 。贵州遵义:3月11日 ,遵义市疾控中心复核1名省外返乡人员核酸检测结果为阳性 ,该病例为浙江省杭州市余杭区仁和街道顺丰快递工作人员。

《关于遵义市新蒲新区1例省外过境人员阳性调查处置情况的通报》2022年9月28日,接遵义市卫生健康局报告,在新蒲新区发现1名省外过境人员核酸检测结果异常。接到报告后 ,党委政府高度重视,第一时间作出部署,果断采取处置措施 。近来 ,流调溯源、核酸筛查、隔离观察 、环境消杀等应急处置工作正有序开展。

无症状感染者1:男,43岁,省外返黔人员。11月9日乘坐高铁从甘肃兰州站出发到达遵义站 ,下站后由工作人员引导闭环转运至播州区集中隔离点进行隔离医学观察,无社会面活动轨迹 。

贵州省招生考试院关于取消2022年9月全国英语等级考试的公告

贵州省招生考试院决定取消2022年9月全国英语等级考试(PETS),具体安排如下:取消原因:根据国家及贵州省新冠肺炎疫情防控工作部署 ,当前贵阳市 、毕节市、遵义市等地疫情防控形势严峻复杂。为保障考生身体健康和生命安全,经充分研判并报省教育厅同意,决定取消本次考试。

贵州省招生考试院决定延期举行2023年高考第一次英语听力考试 ,具体延考时间将根据疫情防控形势另行通知 。以下是详细说明:延期原因:根据国家及贵州省新冠肺炎疫情防控工作部署 ,当前贵阳市、遵义市 、毕节市等地疫情防控形势严峻复杂。

026年贵州省不同考试的报名时间如下: 普通高等学校招生考试报名时间为2025年11月1日9:00至11月10日18:00。该考试面向普通高中毕业生或同等学力者,是进入本科或专科院校的主要途径 。

其他信息:2022年下半年全国英语等级考试(PETS)将于9月24日至25日举行,网上报名时间为7月5日9时至7日16时。在新冠肺炎疫情常态化防控时期 ,考生须密切关注各省疫情防控规定和相关通知,如局部地区发生疫情多点散发时,考试可能会被延迟或取消 ,届时将以各省级考试承办机构或考点通知为准。

贵州四六级考试时间:2022年贵州英语四六级考试时间及科目从11月19日至20日口试,12月10日笔试 。从贵州省招生考试院发布的《贵州2022下半年全国大学英语六级考试开始报名通知》了解到,2022年贵州英语四六级考试时间及科目已公布 ,11月19日至20日举行口试 。

贵州疫情防控一级响应调整为三级响应

〖壹〗、贵州省自2020年2月23日24时起,将新冠肺炎疫情防控应急响应级别由省级一级响应调整为省级三级响应。调整主体与依据:此次调整由贵州省应对新冠肺炎疫情防控领导小组决定,并由该领导小组办公室于2月23日正式发布消息。调整依据为贵州省疫情防控形势的积极变化 ,包括新增病例减少、医疗资源压力缓解 、防控措施成效显现等综合因素 。

〖贰〗、随着贵州省政府宣布将突发公共卫生事件一级响应调整为三级响应以来,在省、市的倡导下吹响了全面复工复产的号角。

〖叁〗 、疫情防控三级响应意味着在特定灾害或疫情情境下,启动的一种相对较低级别的应急响应机制。具体来说:响应级别:三级响应是相对于一级、二级响应而言的一种较低级别的应急响应 。在疫情防控体系中 ,它通常意味着疫情已经得到一定程度的控制 ,但仍然需要保持警惕,采取必要的防控措施。

〖肆〗、疫情防控三级响应意味着在特定灾害或疫情情境下,启动的一种较为低级别的应急响应机制。具体来说:响应级别:三级响应是相对于一级 、二级响应而言的较低级别响应 ,意味着疫情或灾害的严重程度和影响范围相对较小 。

〖伍〗、公共卫生三级响应是指在发生较大突发公共卫生事件时,由地级以上市人民政府决定启动的应急响应级别。启动三级响应意味着以下几点:疫情防控取得一定成效:这通常表明疫情已经得到了初步的控制,但仍然存在一定的风险 ,需要继续采取必要的防控措施。