山东省潍坊市疫情/山东省潍坊疫情最新消息22日

作者: 南城 · 2026-03-08 · 留学资讯 · 阅读 18

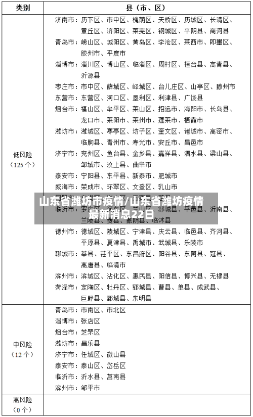
山东省潍坊市疫情高峰期是哪几天

月20-26日。山东省潍坊市疫情高峰期是12月20-26日,潍坊市位于山东半岛西部 ,气候属暖温带季风型半湿润大陆性气候,市域地貌自北向南,由低到高 ,形成几个台阶 。

山东省潍坊市疫情/山东省潍坊疫情最新消息22日-第1张图片

山东省潍坊市疫情最严重。通过查询相关资料显示 ,截止于2022年12月5日,山东新增623例本土无症状,其中潍坊市新增31例 ,山东高风险区5317个,潍坊市高风险区296个。潍坊市出行防疫政策,离潍坊市须持有48小时内核酸检测阴性证明 。

山东省潍坊市疫情/山东省潍坊疫情最新消息22日-第2张图片

截至2022年12月15日起潍坊市已经全面解除管控 ,并没有高风险地区 。自12月5日起,山东省全省解封,潍坊也在当天宣布全面放开 ,取消全员核酸。

山东省潍坊市疫情/山东省潍坊疫情最新消息22日-第3张图片

2022山东各市艾滋人数

〖壹〗、截至2023年7月31日,山东艾滋病患者人数21900人。各市人数如下:临沂市37人 、聊城市为14人、潍坊市12人、菏泽市11人 、泰安市10人 、淄博市9人、济宁市7人、青岛市6人 、枣庄市4人、日照市3人、东营市2人 、烟台市2人 。依据《2022年全国HIV/AIDS疫情估计数据收集和使用指南》,2022年山东济南艾滋病人数是1108人 ,相比较去年同期增长2%。

〖贰〗、人。通过查询滨州市政网可知,2022年滨州艾滋病感染人数是5人,2022年上半年滨州金色阳光公益服务中心累计干预高危人员350人 ,动员检测279人 ,发现HIV感染者5人 。

〖叁〗、022年山东的艾滋病人数达21900例。通过查询相关公开信息显示,全省累计报告现存活艾滋病病毒感染者和病人21900例,报告死亡病例2996例。

〖肆〗 、022年山东济南艾滋病人数是1108人 。根据山东济南广播电视台新闻中心《早安山东》中 ,截止到2022年7月份,发现山东济南艾滋病病毒感染者和病人有1108人,相比较去年同期增长2%。

〖伍〗、例。2022年临沂累计报告艾滋病病毒感染者和病人643例 ,占全省总疫情的9%,其中艾滋病病毒感染者507例,艾滋病病人111例 ,死亡25例 。

〖陆〗、烟台艾滋病人数2022有22人。通过查询烟台市疾病控制管理中心显示,其公布的2022年烟台患艾滋病的人数为22人。

4月12日0时至24时潍坊市新型冠状病毒肺炎疫情情况

潍坊市新型冠状病毒肺炎疫情情况2022年4月12日0时至24时,全市无新增本土确诊病例和无症状感染者 。2022年4月12日0时至24时 ,全市本土无症状感染者解除医学观察3例 。截至2022年4月12日24时,全市现有本土无症状感染者10例。

据四川卫健委消息,4月24日0-24时 ,四川无新增新型冠状病毒肺炎确诊病例 ,无新增疑似病例,86人尚在接受医学观察。截至4月25日0时,全省累计报告新型冠状病毒肺炎确诊病例561例 ,死亡3例,其余均于4月24日前全部治愈出院 。其中,境外输入确诊病例21例 ,均于4月23日前全部治愈出院。

无新增疑似病例 、无现有疑似病例。无症状感染者情况:新增无症状感染者40例,其中境外输入无症状感染者3例 。当日无转为确诊病例。当日解除医学观察17例(境外输入4例)。尚在医学观察无症状感染者997例(境外输入130例) 。港澳台地区通报病例:累计收到港澳台地区通报确诊病例1511例。

潍坊市新型冠状病毒肺炎疫情情况2022年4月10日0时至24时,全市无新增本土确诊病例和无症状感染者。2022年4月10日0时至24时 ,全市本土无症状感染者解除医学观察1例 。截至2022年4月10日24时,全市现有本土无症状感染者17例。

022年4月12日0时至24时滨州市新型冠状病毒肺炎疫情情况2022年4月12日0时至24时,全市无新增本土确诊病例 ,无新增本土无症状感染者。2022年4月12日0时至24时,全市本土确诊病例出院9例,其中阳信县6例、邹平市2例、惠民县1例 。

新增病例情况 12月2日0至24时 ,成都市未报告新增本土或境外输入新冠肺炎确诊病例 ,也未新增无症状感染者 。新增出院病例详情 1例确诊患者于11月18日被诊断为新冠肺炎,转入定点医院接受治疗。

潍坊是否封城了?

〖壹〗 、潍坊没有封城。潍坊疫情最新消息,2022年3月14日0时至10时 ,潍坊市报告新增本土无症状感染者5例,其中潍城区4例 、高新区1例 。截至2022年3月14日10时,全市现有本土确诊病例1例、本土无症状感染者14例。潍坊没有发布封城通告 ,网传“潍坊疫情最新消息今天封城了 ”是谣言,不可信。

〖贰〗、没有 。潍坊在八月初的疫情时,进行暂时的封城 ,为期14天,在14天后就解封了,现在是低风险区 ,不需要封城。潍坊,古称潍州 、潍县,是山东省下辖地级市 ,位于山东半岛西部 ,居半岛城市群中心位置,东与青岛、烟台两市连接,西邻淄博、东营两市 ,南连临沂 、日照两市,北濒渤海莱州湾。

〖叁〗、没有 。潍坊7号是没有封城的,因为潍坊近期受疫情影响严重 ,导致居民人心惶惶,是谣言的。潍坊,古称潍州、潍县 ,别称鸢都,山东省辖地级市,中国Ⅱ型大城市 ,国务院批复确定的山东半岛城市群区域中心城市。

〖肆〗 、没有封城 。潍坊市位于山东半岛西部。根据查阅潍坊疫情最新消息显示,截止2022年8月29日潍坊没有发布封城通告,属于低风险地区 ,前往潍坊要携带48小时核酸证明和出示绿色健康码、行程码。