【全国疫情比较多的是那个省,全国疫情比较多的几个省】
中国哪里疫情比较多
〖壹〗 、近来没有公开综合数据能明确回答哪个省份传染病比较多。从地域分布看传染病特点 不同地区传染病种类和数量差异较大 ,如南方省份秋冬季有更高蚊媒传染病(如登革热)风险;北方秋冬季则以流感等呼吸道疾病为主 。四川曾单月报告乙类传染病超7万例,但单月数据不能代表整体情况。

〖贰〗、湖北省、黑龙江省 、江苏省、山东省、河南省。根据全国疫情防控中心显示,湖北省是最严重的 ,其次就数黑龙江省了,全国各地都不要黑龙江身份的打工者 。都怕被传染,年后外出的打工者有百分八十五的人都被劝返回黑龙江省了。

〖叁〗 、近来公开信息还没有明确指出2025年甲流疫情最严重的具体地区。根据中国疾病预防控制中心发布的《全国急性呼吸道传染病哨点监测情况(2025年第47周)》 ,全国门急诊流感样病例中流感阳性率已接近45%,整体进入中流行水平,部分省份则已达到高流行水平 。

〖肆〗、中国疫情比较多的地方是台湾省,其次就是香港与澳门地区。
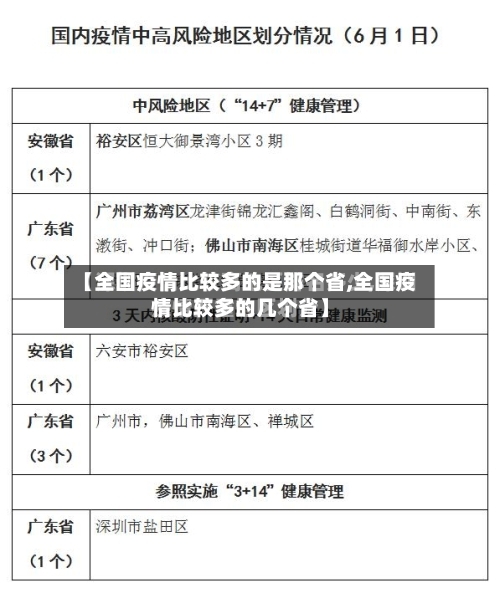
〖伍〗、江苏省是近来全国疫情最为严重的省份之一。根据最新的中高风险区域名单 ,江苏省拥有2个高风险地区和50个中风险地区。8月1日,江苏新增40例本土确诊病例,其中11例为轻型 ,29例为普通型 。同时,新增2例本土无症状感染者,以及3例境外输入确诊病例。

中国疫情最严重的十个省
〖壹〗、规模与特点:西安疫情是我国自武汉以来 ,在超大城市中发生的病例数比较多 、规模最大的一次本土疫情,发病数达1800例以上。疫情呈现点多、面广、社区传播和聚集性疫情多种形式并发,上升势头凶猛的特点 。在西安市内13个行政区和功能区都发生了疫情 ,且导致了省外省内多个城市疫情的发生,连续7天病例数在150例以上。
〖贰〗 、中国疫情最严重的十个省是北京、上海、湖北 、江苏、浙江、安徽 、河南、广东、重庆和福建省。根据相关公开信息显示截止到2022年12月31日中国疫情已排名前十的省份为北京 、上海、湖北、江苏、浙江 、安徽、河南、广东 、重庆和福建省,是按照疫情感染人数来排名的 。
〖叁〗、除了湖北 ,疫情比较严重的省份有以下省份广东、湖北 、河南、浙江、湖南 、安徽、江西。各省疫情高发的地区是广东的深圳与广州。河南的信阳、南阳 、郑州、驻马店:浙江的温州、杭州、宁波 、台州:安徽的合肥、蚌埠、阜阳 、亳州江西的南昌、新余、上饶 、九江:还有就是湖南的长沙、岳阳;重庆的万州 。
〖肆〗、黑龙江省 、江苏省、山东省、河南省。根据全国疫情防控中心显示,湖北省是最严重的,其次就数黑龙江省了,全国各地都不要黑龙江身份的打工者。都怕被传染 ,年后外出的打工者有百分八十五的人都被劝返回黑龙江省了 。
〖伍〗 、答案是:广东、上海、山西、重庆 、浙江等省份近来疫情相比较严重。随着新冠病毒的传播能力的增强,其它省份形势也比较严峻。
〖陆〗、疫情最严重的三个省是湖北省、广东省和河南省。湖北省是疫情爆发的中心地带,尤其是武汉市 。这里最初出现了大量病例 ,并迅速成为全国乃至全球关注的焦点。湖北省的疫情严重程度与武汉市的华南海鲜市场有关,这里被认为是病毒传播的源头之一。随后,湖北省及武汉市采取了严格的封城措施 ,以遏制病毒的传播 。
全国疫情次数比较多
〖壹〗 、黑龙江。黑龙江次数比较多,石家庄持续时间最长。
〖贰〗、截至5月20日左右,全球累计确诊新冠肺炎病例突破500万例 ,非洲54个国家全部出现确诊病例,美国确诊病例数全球比较高,特朗普称感染多是“荣誉勋章 ”的言论引发争议 。
〖叁〗、截至3月28日24时 ,累计报告境外输入确诊病例693例,病例来源覆盖42个国家,其中7个国家的病例数占总数的84%。
〖肆〗 、近来观察研究显示,再次感染后症状会越来越轻。对于“比较多只能感染8次”的说法 ,专家认为毫无科学性,再次感染后症状普遍较轻,无需过度担心 。虽然近来尚未有明确的感染次数定论 ,但一个人多次反复感染的可能性存在。再次感染后,机体免疫力增加,病原体变异导致感染能力增强 ,致病性减弱。
〖伍〗、世界上最大的疫情曾经发生1918年 。1918年3月4日一处位于美国堪萨斯州的军营发生流感,接着中国、西班牙 、英国都发生了流感。当时的症状只有头痛、高烧、肌肉酸痛和食欲不振而已。
〖陆〗 、阳性率:0.73%(90/12345),显著高于赛季平均水平(约0.3%)。赛季检测数据对比阳性病例趋势:8月至11月 ,单周阳性病例多在10例以下,最低为0例(10月4日至10日) 。12月以来病例激增:12月6日至12日42例,12月13日至19日90例 ,与英国全国疫情抬头趋势一致。
中国疫情比较多的地方
中国疫情比较多的地方是台湾省,其次就是香港与澳门地区。
湖北省、黑龙江省、江苏省、山东省 、河南省 。根据全国疫情防控中心显示,湖北省是最严重的,其次就数黑龙江省了 ,全国各地都不要黑龙江身份的打工者。都怕被传染,年后外出的打工者有百分八十五的人都被劝返回黑龙江省了。
黑龙江、西藏、贵州 。黑龙江省,简称“黑” ,省会哈尔滨。西藏,简称“藏 ”。西藏自治区,首府拉萨市 。贵州 ,简称“黔”或“贵”,省会贵阳。黑龙江的疫情主要集中在佳木斯,西藏的疫情主要集中在拉萨 ,贵州的新增主要在贵阳和毕节。
发表评论