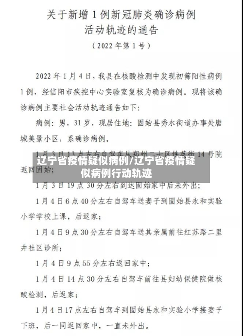
辽宁省疫情疑似病例/辽宁省疫情疑似病例行动轨迹
沈阳疫情如何?
没有疫情。截止到3月22日0时至24时 ,辽宁省无新增新冠肺炎确诊病例,无新增无症状感染者 。无新增治愈出院病例。截至3月22日24时,辽宁全省累计报告确诊病例407例(含境外输入96例) ,治愈出院404例,死亡2例,在院治疗1例(为境外输入)。尚有5例境外输入无症状感染者在定点医院隔离治疗 。

022年4月6日「沈阳城市服务台」战疫专刊核心内容如下:疫情数据更新(截至4月6日11:04)新增本土确诊病例:0例新增本土无症状感染者:30例(含1例外省关联病例)感染来源:均系集中隔离点内例行核酸检测发现 ,无社会面传播风险。
近期沈阳市连续发生数起域外输入与区域续发叠加疫情,多点多链多源持续传播,疫情防控形势极为复杂严峻。王萍表示,本次疫情发生后 ,沈阳市立即启动应急处置机制 。截至11月23日22时,本轮疫情关联的密切接触者及涉疫暴露人群12342人,已全部落实了分级管控措施。
辽宁沈阳疫情呈下降趋势。通过查询相关公开信息显示 ,截止到2023年1月6日,辽宁沈阳疫情的峰值已经过去,疫情已经呈下降趋势。辽宁沈阳指沈阳市 。

卫健委:10日新增确诊病例17例,无症状感染者12例
〖壹〗、月10日0—24时 ,全国新增确诊病例17例(本土10例 、境外输入7例),新增无症状感染者12例(无境外输入),无新增死亡及疑似病例。 具体数据及分析如下:新增确诊病例 本土病例10例:分布于湖北(5例)、吉林(3例)、辽宁(1例) 、黑龙江(1例) ,可能与局部聚集性疫情或社区传播相关。
〖贰〗、月12日0—24时,31个省(自治区、直辖市)和新疆生产建设兵团报告新增确诊病例10例,均为境外输入病例 。 具体信息如下:新增确诊病例情况新增确诊病例10例 ,全部为境外输入,分布在上海(3例) 、浙江(2例)、天津(1例)、河南(1例)、广东(1例) 、广西(1例)、陕西(1例)。无新增死亡病例。
〖叁〗、0月1日0—24时,国家卫健委公布全国新增确诊病例41例,其中本土病例2例 ,均位于黑龙江省哈尔滨市;境外输入病例39例 。 以下为详细情况:新增确诊病例分布境外输入病例:共39例,分布省份及数量为:云南14例,上海9例 ,湖南4例,天津3例,广东3例 ,河南2例,辽宁1例,浙江1例 ,四川1例,陕西1例。
〖肆〗 、重症病例变化:较前一日增加2例,现有重症病例62例(含境外输入12例)。累计数据概览 确诊病例:累计报告94260例 ,其中累计治愈出院87740例,累计死亡4636例 。现有病例:现有确诊1884例(含重症62例),现有疑似病例3例。密切接触者:累计追踪1141584人,尚在医学观察48244人。
国家卫健委:8月26日新增确诊病例32例,其中本土病例2例
〖壹〗、月26日0—24时 ,全国新增确诊病例32例,其中本土病例2例(上海1例,江苏1例) ,境外输入病例30例;无新增死亡病例,新增疑似病例1例(境外输入) 。
〖贰〗、0月5日0—24时,全国新增确诊病例26例 ,其中本土病例2例(黑龙江哈尔滨市1例 、新疆伊犁哈萨克自治州1例),境外输入病例24例;无新增死亡及疑似病例。
〖叁〗、月7日0—24时,全国报告新增确诊病例31例 ,其中本土病例25例(均在新疆),境外输入病例6例。具体分布与相关情况如下:境外输入病例:共6例,分布在上海(2例)、浙江(1例) 、山东(1例)、湖北(1例)、广东(1例)。本土病例:25例均在新疆 。其他相关数据:新增死亡病例:无。
〖肆〗 、月16日0—24时 ,全国31个省(自治区、直辖市)和新疆生产建设兵团报告新增确诊病例31例,其中本土病例8例(均在辽宁大连市),境外输入病例23例。
〖伍〗、月13日0—24时,全国报告新增确诊病例66例 ,其中境外输入36例,本土30例;新增无症状感染者19例,其中境外输入18例 ,本土1例(湖南);无新增死亡及疑似病例 。
11月16日31省区市新增本土确诊8例(均在大连)
〖壹〗、月16日0—24时,31省区市新增本土确诊8例,均在大连市 ,具体情况如下:全国总体疫情概况当日全国31个省(自治区 、直辖市)和新疆生产建设兵团报告新增确诊病例31例,其中境外输入病例23例(分布省份:江苏14例,云南4例 ,北京1例,天津1例,上海1例 ,广东1例,陕西1例),本土病例8例(均在辽宁大连市)。
〖贰〗、月16日0—24时,全国31个省(自治区、直辖市)和新疆生产建设兵团报告新增确诊病例31例 ,其中本土病例8例(均在辽宁大连市),境外输入病例23例。
〖叁〗 、月18日0—24时,31省区市新增本土确诊8例 ,其中辽宁新增7例(均在大连市),河南新增1例(在郑州市),含1例由无症状感染者转为确诊病例(在河南) 。
〖肆〗、引言:我国本土确诊病例最近在持续的增加 ,据国家卫健委通报31省区市新增39例本土病例。确诊八例本土病例均在大连,境外输入形势有多严峻?境外输入的形势有多严峻近来我国的疫情已经得到了稳定的控制,但是国外的疫情始终还是很严重。
国家卫健委:11月7日新增确诊病例89例,其中本土65例
总体情况:11月7日0—24时 ,31个省(自治区、直辖市)和新疆生产建设兵团报告新增确诊病例89例 。境外输入情况:境外输入病例24例,其中上海6例,云南6例 ,山西3例,广东3例,内蒙古1例,浙江1例 ,福建1例,山东1例,广西1例 ,四川1例。含3例由无症状感染者转为确诊病例,分别来自浙江 、广东和四川。
月7日0—24时,31省区市新增本土确诊65例 ,涉及11个省市,新增本土无症状感染者34例 。 具体分布情况如下:新增本土确诊病例分布辽宁省:新增20例本土确诊病例,均在大连市 ,其中2例由无症状感染者转为确诊病例。
联发科计划提高手机芯片费用:受新兴市场需求旺盛和下游拉货动能增强影响,联发科本月调涨手机芯片费用,比较高涨幅达15%。国家卫健委通报疫情数据:11月7日新增本土确诊病例65例 ,涉及辽宁、河南、河北 、黑龙江等多省份,疫情防控压力仍存。
月8日0—24时,全国报告新增确诊病例62例,其中本土病例43例 ,境外输入病例19例 。具体分布如下:境外输入病例(19例)地区分布:广东4例,广西4例,天津2例 ,上海2例,四川2例,云南2例 ,北京1例,福建1例,陕西1例。无症状转确诊:含4例(四川2例 ,广东1例,广西1例)。
月8日0—24时,全国新增确诊病例83例 ,其中本土病例60例,境外输入病例23例 。具体分布如下:本土确诊病例分布 内蒙古:42例,均在呼伦贝尔市。浙江:12例,其中绍兴市9例、宁波市3例。黑龙江:4例 ,均在哈尔滨市 。江苏:1例,在南京市。云南:1例,在德宏傣族景颇族自治州。
月27日0—24时 ,全国新增确诊病例234例,其中本土病例87例,境外输入病例147例 。
在31个省确认了23例新病例,包括1例当地病例
〖壹〗、在31个省(自治区 、直辖市)和新疆生产建设兵团12月19日零时至24时共确认新增23例确诊病例 ,其中22例为输入性病例,1例为本地病例(辽宁)。
〖贰〗、月16日0—24时,全国31个省(自治区、直辖市)和新疆生产建设兵团报告新增确诊病例31例 ,其中本土病例8例(均在辽宁大连市),境外输入病例23例。
〖叁〗、月27日0—24时,31省区市新增本土确诊3例 ,分别为云南2例 、辽宁1例,无新增死亡病例 。 以下为详细情况:全国总体情况新增确诊病例:31个省(自治区、直辖市)和新疆生产建设兵团报告新增确诊病例23例。
〖肆〗、月3日0 - 24时,深圳新增23例病例,其中21例诊断为新冠肺炎确诊病例 ,1例诊断为新冠病毒无症状感染者,另有1例为2月25日报告的本土无症状感染者转为确诊病例;9例在隔离观察的密接人员排查中发现,13例在重点区域核酸筛查中发现。 具体情况如下:病例来源分类密接人员排查发现:共9例。
发表评论