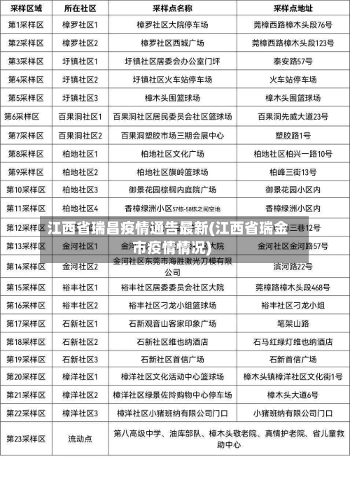
江西省瑞昌疫情通告最新(江西省瑞金市疫情情况)
九江现在是什么风险地区(九江是低风险地区吗)
〖壹〗 、九江现在是低风险地区,还是比较安全的 。有中高风险地区和有本土病例报告的所在设区市其他县(区)旅居史的来(九江人员 ,应提供48小时内核酸检测阴性证明,不能提供的,需24小时之内开展1次核酸检测,并从离开之日起按照填平补齐原则 ,实行7天居家健康监测。

〖贰〗、九江现在是什么风险地区?附疫情高风险区名单九江市修水县部分区域为高风险,除高、低风险区以外的其他区县均为常态化防控区域。

〖叁〗、经查询九江疫情防控中心了解到九江属于低风险地区,没有疫情 ,所以九江到娄底不要隔离。按照国家有关规定,高中风险地区及所在县(市 、区、旗)人员严格限制出行 。因特殊情况入(返)的,要提前主动向所在社区、村(居)委会或所在单位报备并严格落实相关健康管理 ,并按规定频次做好核酸检测。


江西封了几个城市
近来,江西省全省各地市均属于疫情风险等级的低风险地区,2021年江西已经宣布封城的城市不存在 ,江西并没有封村封路;2021年江西已经宣布封城的城市虽然近来官方没有发布2021封城通告,但本土确诊病例的“零增长 ”并不等于“零风险”,当前春节临近 ,人流 、物流高峰期间,防控任务依然艰巨繁重。
这已经是南昌一个月内第二次停下生产生活了 。上一次是3月22日至3月25日全市范围开展南昌突发新冠肺炎疫情社会面“清零行动”,同样是三天。只不过,上一次封控似乎更严格 ,涉及范围更大。下午四点发布通告,今晚零时就开始实施 。留给普通人的“备战时间”,不过区区数个小时。
另外有三位藩王(宁王、淮王和益王)分封在江西的南昌府、饶州府(鄱阳)和建昌府(南城)。 明代 ,南安府(大余)的梅关和赣江仍是是联系广东和长江流域最繁忙的南北交通线路,赣江沿线城市的工商业更为繁荣,除了传统的四大城市以外 ,樟树镇 、吴城镇成为新兴的航运与商业中心 。
0月份江西万年因为疫情封闭管理。通过查询相关公开信息显示,江西省上饶市万年县因新冠疫情影响,实施全面封控管理 ,封控管理时间暂定为2022年10月11日0时起,结束时间未定,截止2022年10月27日万年县继续实施封控管理。
江西如今发展不如安徽和江苏 ,主要受地理环境、历史因素及经济布局三方面影响 。以下为具体分析:地理环境差异江西地理环境相对封闭:在水运时代,江西的出海口仅九江一处,对腹地的辐射能力有限。而安徽、江苏则依托长江航线,直接融入全国经济主线。
南昌市青云谱区疫情等级请问南昌青云谱区疫情等级?
〖壹〗 、核酸检测结果:5月11日 ,南昌市对部分区域(包括南昌县、青云谱区、红谷滩区 、高新区、新建区长堎镇)开展核酸筛查,共采样送检1954万人,检测结果均为阴性。这一数据表明 ,重点区域未发现新增感染者,为全市疫情防控形势持续向好提供了有力支撑 。
〖贰〗、开门了。通过查询相关资料显示,截止到2022年8月11日 ,根据南昌青云谱区疫情防控要求显示,南昌青云谱区属于低风险地区,该地区的居民可以自由出行 ,并且该地区的网吧可以进行开门营业,已经恢复了正常的生活状态。
〖叁〗、封了 。南昌玉河明位于江西省南昌市青云谱区解放西路,在2022年9月3日南昌玉河明小区发现一例疫情 ,在2022年9月3日的5点半明珠小区居民接社区通知,对该小区进行临时性封控管理,人员只进不出,五千多居民生活再受影响 ,进行临时应急管控,参照“三区 ”划定中的管控区措施执行。
〖肆〗 、南昌不是中高风险地区,南昌市全域均为常态化防控区域。南昌市全域包括:东湖区、西湖区、青山湖区 、青云谱区、南昌县、安义县 、进贤县、高新区、新建区 、红谷滩区、经开区全域 。南昌是江西省辖地级市、省会 、国务院批复确定的中国长江中游地区重要的中心城市。
〖伍〗、费用差异:青云谱区项目费用多在8000-13000元/㎡区间 ,而红谷滩、西湖区别墅及高端住宅费用突破2万元/㎡,反映区域价值分化。(注:图片为南昌楼市供应区域占比示意图)此次供应结构显示,南昌楼市在疫情后呈现“以量换价”特征 ,青云谱等新兴区域通过高供应吸引购房者,而核心区域则维持高端定位 。
〖陆〗、022年11月18日0-24时, 江西省新增本土无症状感染者21例 ,南昌市5例,其中西湖区1例 、青云谱区1例、南昌县1例、进贤县2例,均为省外输入病例;九江市1例 ,在庐山市;鹰潭市5例,均在贵溪市;吉安市3例,其中吉州区2例 、吉安县1例,均为省外输入病例;抚州市7例 ,均在临川区。
景德镇总共多少人阳性
关于新增19名阳性感染人员情况通告11月22日至11月23日9时,我区共报告新增19例阳性感染者,我区立即启动应急机制 ,迅速开展流调溯源,环境消杀、转运隔离救治等疫情处置工作。根据流行病学调查,现将阳性感染人员黄某等19人情况通告如下:阳性感染者20:黄某 ,家住在竟成镇老鸦滩,社区筛查中发现 。
月20日至11月21日上午9时,我区共报告新增10名初筛阳性人员 ,我区立即启动应急机制,迅速开展流调溯源,环境消杀、转运隔离救治等疫情处置工作。
景德镇疫情防控办2022年12月3日发布通告 ,景德镇市有新增3例阳性感染者,均在珠山区。景德镇,别名瓷都,江西省地级市 ,长江中游城市群重要成员,位于江西省东北部,西北与安徽省东至县交界 ,南与万年县为邻,西同鄱阳县接壤,东北倚安徽省祁门县 ,东南和婺源县毗连。
如何写一份关于呼吁瑞昌市民整治“牛皮癣 ”的通告。
违法者大范围地破坏城市环保,甚至污染的程度是永久性的,他们用碳素笔 、墨汁涂写在城市最醒目的公共设施上 ,而且是无法刷洗干净的;再说非法“办证”本身就是违反国家法律的,令人是可忍孰不可忍的这种犯罪行为必须受到法律应有的制裁。
2022年九江瑞昌市清明节规定(江西九江的端午节)
〖壹〗、市民政局将为狮岭公墓和团坡山城市公益性墓地内的每一座墓位提供一次免费清洁和墓碑擦拭服务,并敬献鲜花 。瑞昌智慧殡葬管理平台将提供网上祭扫服务 ,包括代理祭扫。现场祭扫人员需遵守“三禁”规定,不烧纸钱、不放烟花鞭炮 、不使用塑料祭品,实行健康、文明、绿色的祭扫方式。
〖贰〗 、022年法定节假日天数不包含调休的话,一共11天 。
〖叁〗、端午节6月3日至5日放假 ,共3天。经国务院批准,现将2022年元旦、春节、清明节 、劳动节、端午节、中秋节和国庆节放假调休日期的具体安排通知如下:元旦:2022年1月1日至3日放假,共3天。春节:1月31日至2月6日放假调休 ,共7天 。1月29日(星期六) 、1月30日(星期日)上班。
发表评论